ごあいさつ

1 めざすもの

  セミナーや資料販売を通して、グローバル教師の人財育成をめざしています。

  日本で唯一?の在外教育施設派遣選考セミナー開催

  目標:セミナーから派遣教師69名(現職+シニア10)の合格者。100名合格に向けて奮闘中!

 

2 事業内容

 

(1)派遣選考ブログ:「日本人学校への道」を2週に1回程度、更新

               

(2)無料ZOOMガイダンスR8年2月末まで

   現職・シニア派遣向け随時施中。パワポ資料付。1時間程度。配偶者参加可。

   希望者は、「お問い合わせ」からご連絡ください。

 

(3)販売資料「販売資料サンプル」から販売資料・ガイダンスPPの一部をご覧頂けます。

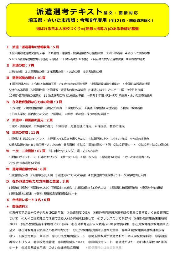
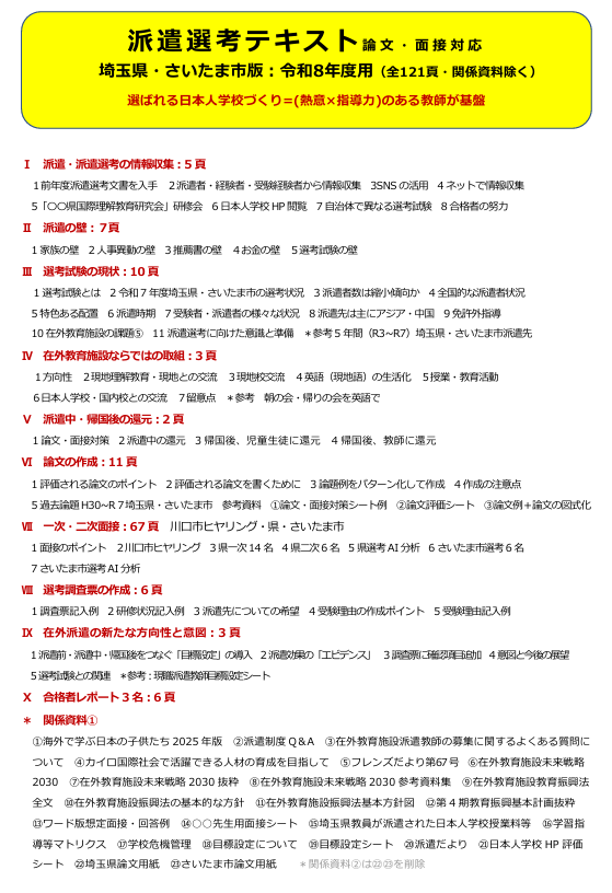
  ①R8用「派遣選考テキスト論文面接対応 埼玉県・さいたま市版A4:121頁8.30MB

    論文面接対応:論文書き方、面接ポイント・自己紹介例・面接回答例、調査票作成例

    埼玉県・さいたま市版となっていますが、全国の試験に対応できます。

  ②R8用「文科省選考テキスト」A4:73頁6.62MB

    令和7年度面接質問名分掲載(小16、中5)、自己PR、追加確認事項作成例

  ③R8用「文科省面接後から赴任までの取組」A4:73頁4.98MB

    文科省面接後の取組、令和5~7年度派遣者18名分派遣手続・費用を時系列で具体的に掲載

  ④R8用「シニア派遣選考テキスト」A4:56頁6.89MB

     調査票記入、小論文作成、文科省面接の具体的な内容を掲載 

  ⑤「春から小学校の先生 即戦力テキスト」10219.5MB+新任者用電子データ534MB

    小学校初任者用指導資料として、また派遣される中・高先生にも役立ちます。

 

(4)派遣選考セミナー:11月29日~ 7月、ZOOM対応

  ・対象:R8年度、派遣選考試験を受ける方、定員20名

   セミナー実施11月29日から:埼玉県+さいたま市+他自治体

   ・10年間選考試験合格者69名(シニア10名含)

   ・1月16日現在、後1名参加可能です。途中参加可 

 

3 お申し込み:上記2の事業内容(2)~(4)のお申し込みは、「お問い合わせ」からお願いします。 

  ※以下のことをお約束頂ける方のみに資料案内を送信しています。

   ①資料の性質上、ご購入後、第3者への配布はしないことを約束して頂ける方

   ②資料をご購入しない場合でも、その旨を返信して頂ける方

   併せて、勤務校名、担当学年、氏名、教職経験、受験回数をご連絡下さい。 

       *お問い合わせは、ヤフーメールかGメールで送信iCloud等では資料添付で送信エラーになります。

  

4 プロフィール

  ・在外派遣アナリスト ・元公立小学校長 ・米国補習授業派遣者

  ・教職歴:公立小学校35年間+米国補習授業校3年間+再任用5年間初任者指導担当